一、产品介绍
高速发展的信息时代使政府及企事业单位的IT系统正在日益变锝越来越复杂,同时也日益变锝越来越重要,日益成为企业运行和业务增长的强劲动力,面对日益增加及更新的信息系统,而IT管理却变得越来越困难。
如何有效的保障IT系统正常运行,是企业IT主管需要面对的问题。更是企业面临的巨大挑战!
REDA是对企业内的各类IT系统(如网络设备,主机设备,存储设备,数据库,中间件,应用程序和系统等)进行统一管理、组织、监测、分析和评估的平台性工具。
通过一致的管理手段,最大限度的降低IT了管理成本,通过先进独特的结构设计,彻底突破了传统管理工具的在管理范围和管理伸缩性上的局限性,实现了IT管理理念的重大飞跃。

REDA专注对企业IT支撑环境中系统应用、服务器和网络设备的故障监测和性能管理,是集中式、跨平台的系统管理软件,可以对网络设备、服务器、中间件、数据库、电子邮件、WEB系统、DNS系统、FTP系统、商务应用等进行全面深入的监测管理。

REDA从新一代的企业IT架构管理需求出发,将IT作为企业业务服务的整体框架来统一管理,面向客户和业务,将通常被分割管理的网络、系统、应用软件、直至企业内外依赖于IT网络的各项业务及服务,都整合于一个综合支撑管理平台,实现集中集成管理,还原其原本就不可分割的相互依赖性和统一性。

睿达IT运维服务支撑平台是对各类IT环境(网络设备,主机设备,存储设备,安全设备,机房环境,数据库,中间件,应用程序和业务系统,网络线路与流量等)进行统一管理、组织、监测、分析和评估的平台。通过一致的管理手段,最大限度的降低IT运维管理成本,通过先进独特的结构设计,彻底突破了传统管理工具的在管理范围和管理伸缩性上的局限性,实现了IT管理理念的重大飞跃。
二、产品理念
睿达设备监控管理平台灵敏捕捉时代需求,适应"操作可视化"、"判断智能化"和"改善简单化"的企业生命周期管理,从用户至上全体视角来对系统进行统一有效的管理。

全方位立体化多角度监控
将复杂系统的故障、存在风险、分布区域、物理位置、业务系统组成结构、机房的现状简单地可视化展示。使用易懂易用的GUI轻松进行操作,减少错误的发生,迅速且高效地把握IT系统的整体运行状态。
多角度判断,深入挖掘系统故障本因
依托多年软硬件维保经验与知识积累,配合灵活的阈值设置规则,多样化报警手段,主动、及时、自动化分析故障本因,迅速找到问题解决方案,通过电子化手段通知用户,大幅度减少损失。
轻松的业务维护,优化IT投资
将系统维护自动化,减少人工维护造成的风险和负荷, 提高业务的可靠性,实现效率化。此外,根据系统运行状况自动优化资源,实现了IT资源的有效利用,优化了企业整体的IT投资。
专业、准确主动运维
提供凝聚了系统维护专业技巧的"知识库",并对与企业活动整体相关的IT系统进行综合管理,来进行系统全体视角的适当判断。进而通过记录和监视维护流程,实现控制强化,从而支援系统运维正当性的判断。
三、产品组成

睿达IT运维服务支撑平台专注对企业IT支撑环境中各种软件、硬件、服务、数据、环境进行故障监测和性能管理与分析,是集中式、跨平台、多权限的系统管理软件,提供多维报全面直观掌握全网络综合环境状况。
四、产品架构
"睿达设备监控管理平台"基于高效安全Linux内核,全web配置管理,运行更稳定可靠,监控预警更快速准确。优化的核心程序,对网络带宽占用极低,同时对目标网络设备和服务器性能影响极低。
系统主要由数据采集、数据储存和分析处理、B/S可视化人机界面、报警等模块组成,并提供多种扩展组件。

五、产品特点
1. 领先的全硬件产品方案
"睿达IT运维服务支撑平台"是一款软件一体化产品,安装简易、无需配置、即插即用,是创新和领先的综合IT网络运维管理平台,全Web B/S管理,简单易用。
2. 高效、安全、稳定
"睿达IT运维服务支撑平台"系统基于Linux定制的专业操作系统。linux操作系统多用于要求非常严格的计算和应用环境,其多任务特性非常优秀,而决定该系统性能的最重要的指标是能快速和准确的对监控目标进行轮询,支持大量的并发采集数据任务。
同时,系统依赖Linux上高效安全的防火墙能力,得到可靠的安全保护,不用担心会受到外来攻击和感染病毒而引发系统崩溃所带来的风险。
"睿达IT运维服务支撑平台"系统目前取得公安部安全销售许可证书,在网络安全、数据安全、产品自身安全方面,得到了认可。
3. 极低的损耗
系统以对带宽占用低、目标网络设备、服务器等性能占用接近零为设计原则,数据采集程序进行特别优化。在满足监控所需数据的情况下,不占用任何额外的带宽,以及对目标的访问。
这差别于以追求最大限度展示图形和实时面板的软件系统,这些都牺牲网络中大量的带宽以及服务器性能。在最大程度上保证了用户网络不受到影响。
4. 易于定制扩展
模块化的系统框架,让系统定制支持能力更强,对个性化的需求快速响应。提供多种对外接口,可简易实现与第三方产品集成,快速整合用户环境现有IT软件系统与硬件环境。
六、 产品部署
"睿达IT运维服务支撑平台"创新的云计术,支持本地局域网、广域网部署和分步式部署两种方式,以满足不同的网络环境需要。
1、本地局域网模式部署

2. 云技术及分布式管理集中监控
系统通过创新的"云技术",在网络不同节点部署"监测均衡设备",实现大规模或超大规模的监测,轻松超越10000个以上参数的监控,并最低支持10秒以下的数据采集间隔。

对于多级网络,可在中心和各级机房单独部署独立的系统,各自管理。同时可将下级系统产生的故障信息上报到上级系统,实现集中监控。

七、功能介绍
1、全面的立体式监测

2.业务系统监测

3.数据库监测

4.中间件监测

5.服务器监测管理

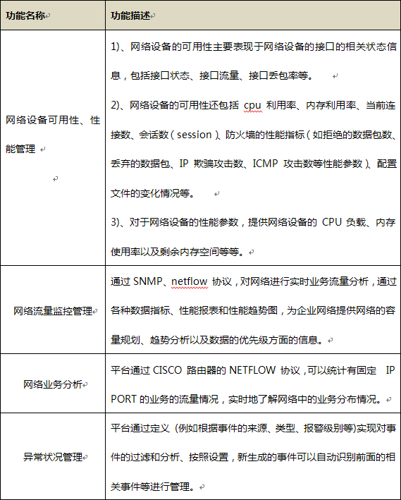
6.网络设备监测管理

7.安全设备监测管理

8.存储设备监测管理

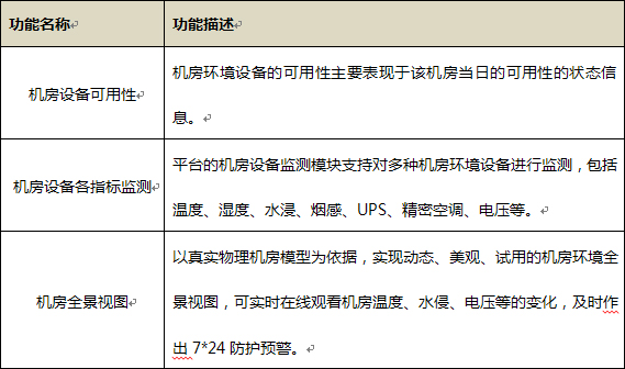
9.机房环境监测管理

10.故障与告警管理

11.报表管理

12.运维管理
