一、概述
助残通及时通讯平台是万赛软件凭借八年来电子政务信息化建设的经验,从内部通讯、终端安全、终端信息化基础平台几个方面入手,从基层中解决信息化障碍,改变以往信息化建设的被动模式,打造一体化基础信息平台,其核心是以信息化项目规划为指导、以残联用户体验为标准保障残联信息化建设。它通过服务端与客户端应用改善残联办公环境,客户端会逐渐影响到残联日常通信、办公习惯,充分利用桌面软件的优势,最终解决各个残联之间和各个科室之间存在的信息沟通不及时、数据共享难的问题。它面向各个残联之间,建立统一的信息交流平台,实现残联内部信息的及时汇总和监测反馈,提高残联的办公效率和各信息化应用系统的使用率。

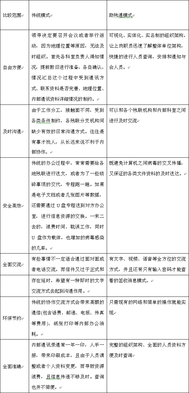
特点
随着社会的发展,内部交流与协作显得尤为重要,沟通作为人与人之间的润滑剂,人类社会的基本需求,起到相当大的作用,以下的场景是残联日常办公中会遇到的情况以及在残联通帮助下的解决之道。

二、功能介绍

三、维护
助残通及时通讯平台运维中心总部目前位置浙江杭州,随着助残通业务的覆盖,助残通运维中心将逐步形成立足浙江、辐射全国的运维格局,通过在全国各等地设立派出中心使各地区用户充分享受到我们的服务体系。设有全国统一产品服务热线,受理来自各个行业的产品需求及问题咨询。

四、升级
助残通自带强大的在线和离线升级功能,不论用户处于物理隔离的内网环境,还是可连接互联网的网络环境都可以及时获取到相关更新文件,完成平台的自我完善和功能增加。助残通产品中心下载站,将定期发布功能包、系统补丁包及BUG修复包。助残通运维中心会根据定期整理更新内容,只要产品在服务期内,补丁升级是完全免费的。

五、改善
助残通运维中心拥有一批专业的需求分析师,将根据用户反馈的功能需求建立需求建档表。慎重对待用户提出的每个需求,规划出让用户满意的产品功能。用户的建议如有助于助残通品质提升,一经采纳,助残通产品运维中心将根据需求价值给予可观的功能包购买折扣或礼品作为感谢。本着薄利多销的原则,通过广阔的全国内网办公市场去完善自我,强化自我,在提升产品竞争力的同时,也促使全国同行业内网信息化解决方案实现互通交流。

后语
助残通及时通讯平台从信息化应用需求出发,注重对终端用户推广和应用习惯培养,最终为残联整体信息化建设起到良好的推动作用。从基础安全环境到用户数据传输,从应用推广到信息发布,提供了全方位的内网信息化建设基础环境。为残联信息化建设打下坚实的基础,充分利用现有的网络资源,将管理者和终端用户紧密的结合在一起,整个单位的信息化就如同客户端组织结构一般形成一个可视化的整体,大大提高的信息化建设和推广效果,与此同时,提供的大量基于内部网络的通讯功能为降低办公成本,节约行政开支起到了良好的效果。